网站首页
关于金年会
关于金年会 About
公司简介
荣誉资质
企业文化
产品中心
产品中心 Products
低压电器
电力仪表
高低压成套设备
智能配电系统软件
服务支持
服务支持 Service
资料下载
在线咨询
服务承诺
工程案例
工程案例 Engineering
行业应用
新闻资讯
新闻资讯 News
行业信息
公司动态
联系我们
联系我们 Contact
联系方式
在线留言
留言咨询
关于金年会
公司简介
荣誉资质
企业文化
产品中心
低压电器
电力仪表
高低压成套设备
智能配电系统软件
服务支持
资料下载
在线咨询
服务承诺
工程案例
行业应用
新闻资讯
行业信息
公司动态
联系我们
联系方式
在线留言
当前位置:
首页
>>
产品中心
>>
隔离开关
返回列表
隔离开关
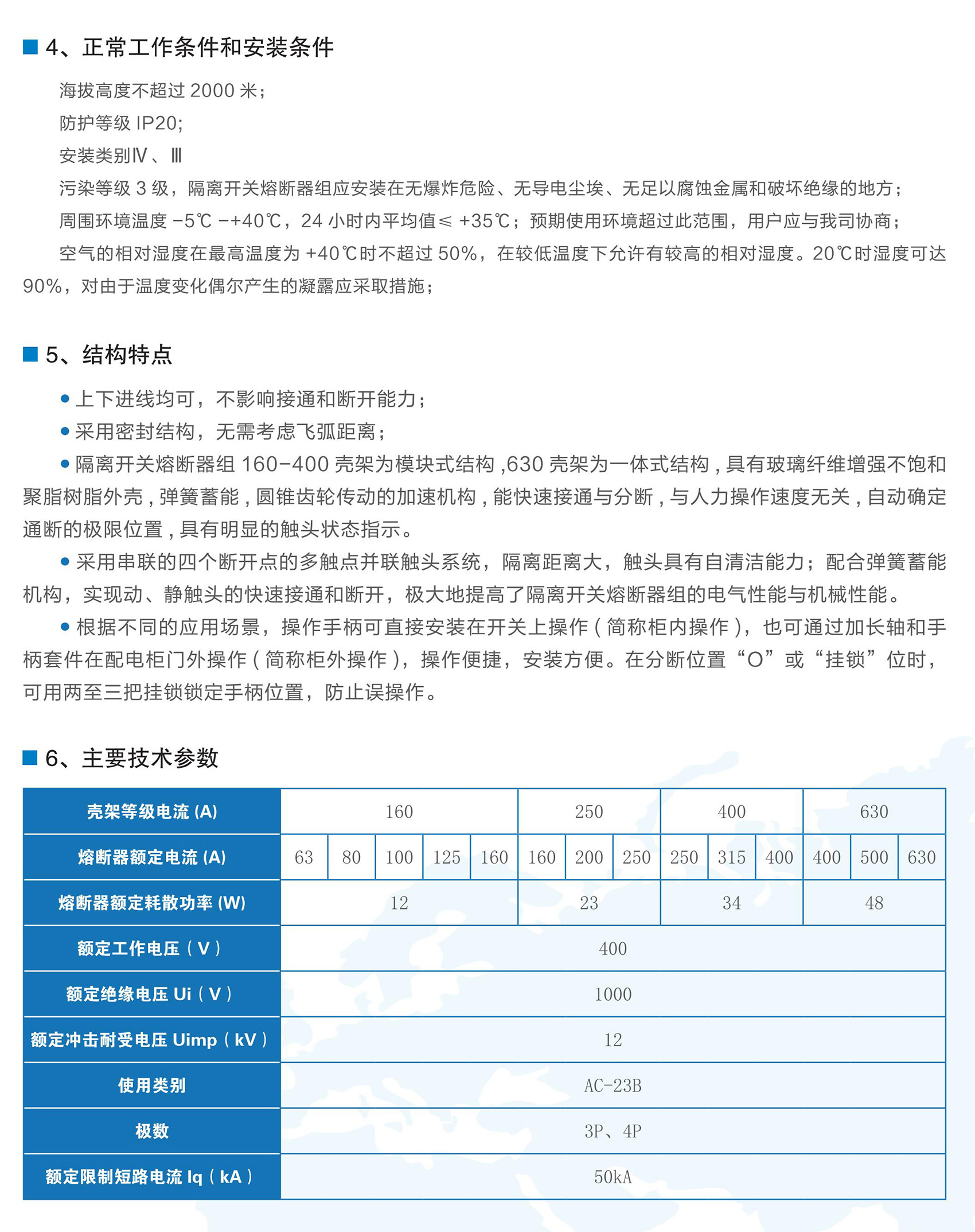
BKGR1系列隔离开关熔断器组
产品简介:
BKGR1系列隔离开关熔断器组适用于交流50Hz,额定工作电压为AC400V,额定工作电流63A-630A的低压配电或电动机网络中,作为不频繁接通、分断电路及线路的隔离之用。可提供短路、过载保护功能。BKGR1系列隔离开关熔断器组符合GB/T 14048.3《低压开关设备和控制设备低压开关、隔离器、隔离开关及熔断器组合电器》。
品 牌:金年会
电 话:400-8366-990
邮 箱:baokai3102607@163.com
地 址:保定市徐水区大王店工业园区朝阳北大街266号
返回列表
资料下载
行业应用
联系我们
产品介绍
相关产品
RELATED PRODUCTS
BKG1系列隔离开关
隔离开关
BKH3系列隔离开关
隔离开关
扫码关注
电话咨询
400-8366-990
返回顶部